How Use Outer join in Sybase?

Sybase supports both Transact-SQL and ANSI outer joins. Transact-SQL outer joins use the *= command to indicate a left outer join and the =* command to indicate a right outer join. Transact-SQL outer joins were created by Sybase as part of the Transact-SQL language.

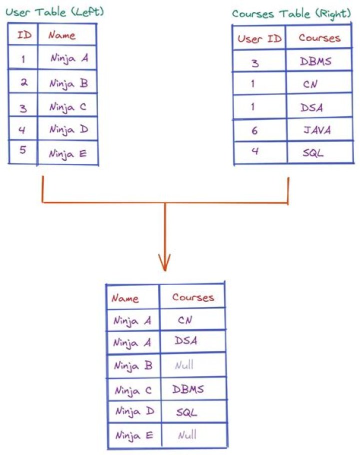
What is outer join with example?

The FULL OUTER JOIN (aka OUTER JOIN ) is used to return all of the records that have values in either the left or right table. For example, a full outer join of a table of customers and a table of orders might return all customers, including those without any orders, as well as all of the orders.

Where outer join is used?

An outer join is used to return results by combining rows from two or more tables. But unlike an inner join, the outer join will return every row from one specified table, even if the join condition fails.

What are the three types of outer join?

There are three types of OUTER JOIN :

  • LEFT OUTER JOINS return unmatched rows from the left table;
  • RIGHT OUTER JOINS return unmatched rows from the right table;
  • FULL OUTER JOINS return unmatched rows from all tables.

When use left outer join and right outer join?

A left outer join is a method of combining tables. The result includes unmatched rows from only the table that is specified before the LEFT OUTER JOIN clause. If you are joining two tables and want the result set to include unmatched rows from only one table, use a LEFT OUTER JOIN clause or a RIGHT OUTER JOIN clause.

What is full outer join in DBMS?

The FULL OUTER JOIN keyword returns all records when there is a match in left (table1) or right (table2) table records. Tip: FULL OUTER JOIN and FULL JOIN are the same.

Why full outer join is used?

The full outer join statement is useful when you want all rows combined from your tables. The resulting table may have missing data, which could indicate an area of concern that needs to be addressed. The full outer join returns all rows, which can be a large data set depending on the number of rows in the tables.

What are the types of outer join?

Types of Outer Join : Outer join is again classified into 3 types: Left Outer Join, Right Outer Join, and Full Outer Join. These are explained as following below.

Is full join same as outer join?